广东职业技术学院

211 | 985 | 双一流 | 综合
广东省 高职(专科) 省重点 公办

8981

求真强技、尚新敦行

0757-83311534

http://www.gdpt.edu.cn/

图片

广东职业技术学院2018年自主招生简章抢先看

2022-06-22 13:29:24      分享至:

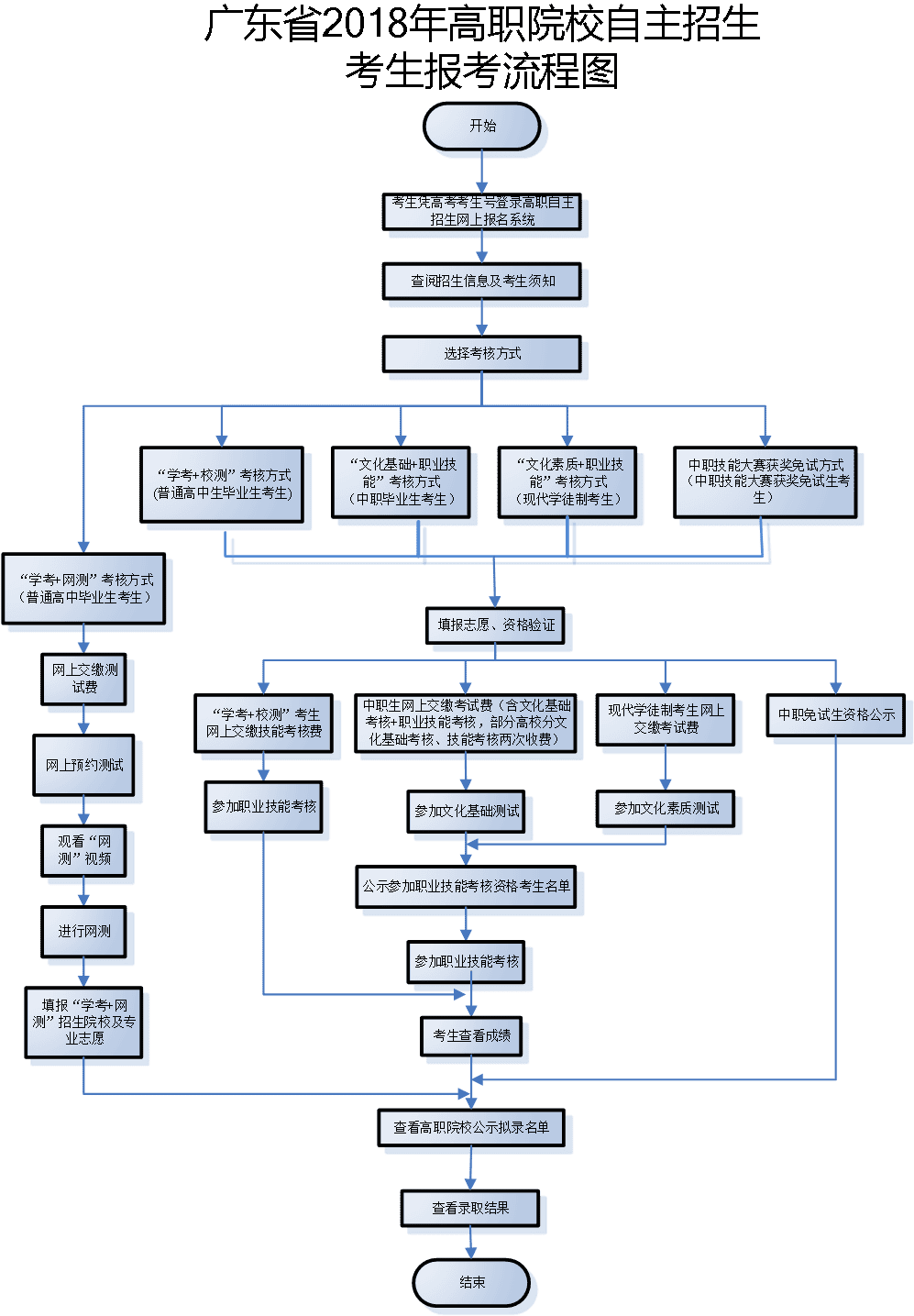
一、2018年我校自主招生“新政”抢先看

1、我校12个专业645个自主招生计划囊括广东省自主招生所有考核方式及招生对象:

①面向普通高中毕业生招生,“笔试”统一采用高中学业水平考试的语、数、英三科成绩(满分为300分),无需来我校参加“笔试”,省时省力!

②面向中职毕业生招生以及现代学徒制的专业,所有考核均由我校自主命题。

③软件技术专业面向普通高中毕业生招生,“面试”采用“网测”方式,自主招生整个考核过程均不需要到我校,被本专业录取的自主招生考生直接在9月新生报到时见!

2、全省统一报考平台,考生无需寄送材料到我校,直接网上报考,学校网上审核,轻松便捷省时!

3、分类招生计划超过学校总计划一半,使分类考试录取成为高职院校招生录取的主渠道。

4、普通高中毕业生可先报考3月进行自主招生试点招生,如尚未录取可继续报考接下来4月份依据学考成绩录取招生(我校学考录取招生计划2000人)。如以上两种模式均无被录取,可继续参加6月份普通高考录取。

5、中职毕业生可选择报考符合条件的自主招生、现代学徒制试点招生。

6、一经录取免统一高考,即可入读我校,毕业文凭与统一高考录取的考生完全一致。

7、增加机会,提前录取,减轻压力,公办文凭,毕业可继续报考专插本。

8、现代学徒制的核心是校企联合招生、联合培养,具有校企联合双元育人、交互训教、在岗培养、学徒双重身份、工学交替、岗位成才的特点。学生与企业签订劳动合同,学校与企业签订联合办学合同。

9、报考自主招生必须获得高考报名资格。高职院校自主招生的报名将于3月1日-15日进行,拟报考高职院校自主招生但未办理高考报名手续的考生,须在补报名期间(2月25-28日)办理高考报名手续,否则不得报考高职院校自主招生。


二、“自主招生专业”抢先看

三、“自主招生对象及报名条件”抢先看

(一)普通高中考生报考条件:

1、符合广东省普通高等学校统一招生考试报名资格的应、往届普通高中毕业生。

2、普通高中学业水平考试三门学科成绩均须获得等级成绩,且有一门学科成绩达到C级及以上等级(文科类、艺术类文科考生普通高中学业水平考试科目指定为物理、化学、生物三门学科;理科类、体育类、艺术类理科考生普通高中学业水平考试科目指定为思想政治、历史、地理三门学科)。

3、报考服装与服饰设计、广告设计与制作、环境艺术设计(现代学徒制)、产品艺术设计(现代学徒制)专业的普通高中考生:只招美术类考生,参加普通高中学业水平三门考试科目的考试且两门成绩达到D级及以上等级,且2018年广东省美术术科统考成绩达到160分及以上。

(二)中等职业学校考生报考条件:

1、符合广东省普通高等学校统一招生考试报名资格的应、往届中职(含中专、职中、技校)毕业生。

2、中职阶段就读的专业与我校招生专业直接相关,并取得与所考报的招生专业大类相关的职业资格技能等级证书。或获广东省中等职业学校技能大赛二、三等奖的毕业生(毕业两年内),可免考相关专业要求的“技能证书”。

对中职应往、届毕业生的专业级技能证书要求及对口专业要求如下:

(注:此表仅供参考,待我校招生章程制定并报省招生办公室审核通过后,以2018年自主招生章程为准)

四、“时间安排”抢先看

1、2018年3月15日前,招生宣传;

2、2018年2月25日至2月28日,未获取高考报名号的考生可在所就读的学校(原高考报名点)办理高考补报名手续,非高考报名点的可到户籍所在地市或县(市、区)招生考试机构办理,详情直接咨询所就读学校或当地招生考试机构;

3、2018年3月1日至3月15日,接受网上报名,考生须在规定时间内登录“广东省2018年高职自主招生网上报名系统” (网址http:// www.eesc.com.cn/gzks)填报志愿填报志愿及网上缴费,录入相关报名信息及按要求上传有关证明材料电子版等;

4、2018年3月20日前,学校材料审查,确定参加文化素质(文化基础)考试的考生名单;

5、2018年3月24日上午,学校组织文化素质(文化基础)考试,全省自主招生院校统一时间考试;

6、2018年3月29日前,公布进入职业技能考核考生名单;

7、2018年3月31日前,组织职业技能考核;

8、2018年4月5日前,我校对拟录取考生进行体检结果核查。考生必须根据有关要求参加广东省普通高考体检或到招生部门指定的负责高考体检的医院进行体检;

9、2018年4月6日前,拟录取考生名单在学校招生网站公示, 并报广东省招生办公室审核备案;

10、2018年4月10日前,学校根据广东省招生办公室的审核备案结果,办理正式录取手续;

11、2018年9月,与普通高考录取新生同步办理报到入学手续;

具体时间安排以公布为准,请考生随时关注我校的招生信息网以及官方微信平台。


五、“考生报名及志愿填报”抢先看

考生使用本人高考报名号及密码通过登录“广东省2018年高职院校自主招生网上报名系统”(网址http:// www.eesc.com.cn/gzks)进行全省统一报名,并阅读相关报考规定及要求,签订《诚信考试承诺书》。

考生须在规定时间内选择考核方式,填报志愿及网上缴费,录入相关报名信息及按要求上传有关证明材料电子版等。逾期不再办理报名及志愿填报手续。


六、“考核方式”抢先看

根据报考对象的不同,学校实行分类考试、综合评价、择优录取。

(一)普通高中考生考核方式:

采用“文化素质+职业技能” 的考核方式,并将综合素质评价结果作为重要的参考因素。其中,“文化素质”统一采用高中学业水平考试的语文、数学、英语三科成绩(以下简称“学考”,满分值为300分);职业技能考核(面试)主要对考生进行职业适应性测试,采用招生院校自主命题测试(简称“校测”,满分值为100分)方式,软件技术专业采用“网上职业适应性联合测试”(简称“网测”,满分值为100分)方式。

职业技能考核(面试)采取现场考核和答问的方式进行,主要考察学生自身专长方面的基本知识和基本素质、综合素质、思辨能力及临场应变能力。

(二)中等职业学校考生考核方式:

中职毕业生实行“文化基础(含综合文化知识和专业综合理论)+职业技能”的考核方式,文化基础知识和专业综合理论、职业技能考核的权重比例为4:3:3。中职考生入学测试总分满分值为500分,其中文化基础考试满分值为200分,专业综合理论考试满分值为150分,职业技能考核满分值为150分。

中职毕业生文化基础考试以考察学生的基础知识和专业综合理论为主,采取统一命题,统一阅卷评分的形式进行。中职考生综合文化考试的考试内容涵盖自然科学和人文科学基本知识、职业道德基本要求、人际交往基本常识、汉语言写作基本能力、专业综合理论等技能型人才必备的实用性知识要求。

职业技能考核采取现场考核方式进行,主要考察学生专业技能知识、职业素质、实操能力、思辨能力及临场应变能力。


七、“录取规则”抢先看

录取办法:我校根据报考考生的专业志愿及成绩情况划定各专业最低录取分数线。原则上,录取考生的文化素质或文化基础考核总成绩不得低于文化素质或文化基础考核满分值的40%;职业技能考核总成绩不得低于职业技能考核满分值的40%。

我校采用专业志愿优先原则根据考生总分从高分到低分依次录取,在录取最低分数线上录满计划为止,其中高中考生职业技能考核(面试)成绩低于60分者或中职考生职业技能考核成绩低于90分者、无体检结果或体检不合格者不能被录取。经学校招生领导小组审核后确定拟录取的考生名单,在我校招生网站公示,公示期3天。

报考我校自主招生并被录取的考生,可同时参加高考,参加本科院校录取,但不能参加高职高专层次的录取,也不得参加以普通高中学业水平成绩为录取依据等高职分类考试招生录取。填报本科院校志愿并被本科院校录取的考生,取消我校自主招生录取资格,不得转回我校,也不得参加其他高职高专层次的录取。报考我校自主招生未被录取的考生,不影响参加其他类型的招生考试录取。


八、“中职免试录取政策”抢先看

根据有关文件精神,获广东省教育厅组织的广东省中等职业学校技能大赛一等奖或获全国职业院校技能大赛组织委员会组织的全国职业院校技能大赛一、二、三等奖的中等职业学校毕业生,毕业两年内可报考我校与获奖项目相应或相近的自主招生专业,个人进行网上报名并填写免试申请表。学校根据考生的申报情况组织相关认定或测评,根据认定或测评结果确定是否给予免试。经我校考核公示、报省教育厅核实资格通过后,可免试录取相对口自主招生专业。获省赛二、三等奖的中等职业学校在校生,报考我校与获奖项目相应或相近自主招生专业,经省教育厅核实资格,可免考“技能证书”,但仍需参加文化基础知识考试和学校规定的测试,按正常的录取程序进行录取。


九、“现代学徒制”抢先看

我校2018年环境艺术设计、产品艺术设计、服装设计与工艺专业开展现代学徒制试点招生,实行招工招生同步的方式,根据招生专业需求招收普通高中/中职应往届毕业生。

现代学徒制是职业教育主动适应社会经济发展和产业转型升级的战略选择,是深化产教融合、校企合作,推进工学结合、知行合一的有效途径,是校企联合办学的一种形式。实施现代学徒制能促进校企的融合,实现校企一体化育人,为学校提升专业服务地方产业发展能力和提高职业院校的生源质量及人才培养质量的能力开辟了新路径;推动高职院校的内涵建设和教育教学改革,为企业缓解转型升级中技术技能人才匮乏的难题提供了新方法,特别是为企业解决岗位技术技能人才选、育、用、留问题找到了新出路;为学徒构建了一个开放性、个性化在岗学习与提升的平台,实现学历、能力与职位的多项提升,为个人的发展拓展更大的空间和赢得更多的机遇。

现代学徒制的核心是校企联合招生、联合培养,具有校企联合双元育人、交互训教、在岗培养、学徒双重身份、工学交替、岗位成才的特点。

现代学徒制实行校企合作自主招生、实施交互联合培养:

1、学校与合作企业联合招生,共同制定招生招工方案,并共同完成招生的命题、考试和录取工作。

2、校企双方根据专业特点和工作岗位的实际需要,共同研制人才培养方案,开发课程和教材,采用学校教师和企业师傅双导师教学,实行学徒工学交替的学习模式,培养适合企业需要和能实现个人发展的高质量技术技能型人才。

3、校企双方共同制订考核标准,采取“过程考核”和“结果考核”相结合的评价方式,对学徒进行共同管理和评价。学徒在岗带薪学习,经校企双方共同考核合格后,获全日制文凭。

合作企业共同命题、共同考核。报考现代学徒制试点专业的考生除应符合招收基本报考条件外,必须与培养企业签订劳动合同:

1、劳动合同须按照《中华人民共和国劳动合同法》相关规定进行签订并明确双方权责义务。年满18周岁的考生可在征询家长意见后个人签订;16周岁以上不满18周岁的考生应由本人和家长(或法定监护人)共同签订。

2、报考现代学徒制试点专业的考生与合作企业签订劳动合同后,即具备双重身份,既是学校的学生又是企业的员工。考生与合作企业双方须在录取前签订劳动合同,或在省招办录取审核通过后、考生注册入学前签订。劳动合同期限应涵盖整个高职录取就读阶段。

3、报考现代学徒制试点专业的考生经我校录取后,工作岗位按学校与企业共同设置的岗位进行培养,其工作待遇严格按照学生与企业签订劳动合同执行。

4、如违反合同要求和企业日常管理要求,取消录取资格和学籍。


十、“考试大纲”抢先看

目前我校考试大纲正在编写中,待正式启动报名前通过招生网站发布,敬请关注。考生可参考我校2017年招生章程、专业介绍、考试大纲等内容。


十一、“高考补报名”抢先看

补报名时间2018年2月25日-2月28日。高职院校自主招生的报名将于3月1日-15日进行,拟报考高职院校自主招生但未办理高考报名手续的考生,须在补报名期间(2月25-28日)办理高考报名手续,否则不得报考高职院校自主招生。

补报名流程:

①考生向所就读学校或市(县、区)招生办领取高考报名号和初始密码。

②网上预报名。凭该报名号和初始密码,考生登录广东省高考报名系统(http://www.ecogd.edu.cn/pgks),其中广州市考生登录广州市高考报名系统(http://gaokao.gzzk.cn),认真填写报名信息,采集相片,确认无误后点击“信息确认”。

③确认报名。到就读学校或市(县、区)招生办办理报名确认手续,采集指纹,签名确认报名信息。

广东职业技术学院2018年自主招生简章抢先看

2022-06-22 13:29:24

一、2018年我校自主招生“新政”抢先看

1、我校12个专业645个自主招生计划囊括广东省自主招生所有考核方式及招生对象:

①面向普通高中毕业生招生,“笔试”统一采用高中学业水平考试的语、数、英三科成绩(满分为300分),无需来我校参加“笔试”,省时省力!

②面向中职毕业生招生以及现代学徒制的专业,所有考核均由我校自主命题。

③软件技术专业面向普通高中毕业生招生,“面试”采用“网测”方式,自主招生整个考核过程均不需要到我校,被本专业录取的自主招生考生直接在9月新生报到时见!

2、全省统一报考平台,考生无需寄送材料到我校,直接网上报考,学校网上审核,轻松便捷省时!

3、分类招生计划超过学校总计划一半,使分类考试录取成为高职院校招生录取的主渠道。

4、普通高中毕业生可先报考3月进行自主招生试点招生,如尚未录取可继续报考接下来4月份依据学考成绩录取招生(我校学考录取招生计划2000人)。如以上两种模式均无被录取,可继续参加6月份普通高考录取。

5、中职毕业生可选择报考符合条件的自主招生、现代学徒制试点招生。

6、一经录取免统一高考,即可入读我校,毕业文凭与统一高考录取的考生完全一致。

7、增加机会,提前录取,减轻压力,公办文凭,毕业可继续报考专插本。

8、现代学徒制的核心是校企联合招生、联合培养,具有校企联合双元育人、交互训教、在岗培养、学徒双重身份、工学交替、岗位成才的特点。学生与企业签订劳动合同,学校与企业签订联合办学合同。

9、报考自主招生必须获得高考报名资格。高职院校自主招生的报名将于3月1日-15日进行,拟报考高职院校自主招生但未办理高考报名手续的考生,须在补报名期间(2月25-28日)办理高考报名手续,否则不得报考高职院校自主招生。


二、“自主招生专业”抢先看

三、“自主招生对象及报名条件”抢先看

(一)普通高中考生报考条件:

1、符合广东省普通高等学校统一招生考试报名资格的应、往届普通高中毕业生。

2、普通高中学业水平考试三门学科成绩均须获得等级成绩,且有一门学科成绩达到C级及以上等级(文科类、艺术类文科考生普通高中学业水平考试科目指定为物理、化学、生物三门学科;理科类、体育类、艺术类理科考生普通高中学业水平考试科目指定为思想政治、历史、地理三门学科)。

3、报考服装与服饰设计、广告设计与制作、环境艺术设计(现代学徒制)、产品艺术设计(现代学徒制)专业的普通高中考生:只招美术类考生,参加普通高中学业水平三门考试科目的考试且两门成绩达到D级及以上等级,且2018年广东省美术术科统考成绩达到160分及以上。

(二)中等职业学校考生报考条件:

1、符合广东省普通高等学校统一招生考试报名资格的应、往届中职(含中专、职中、技校)毕业生。

2、中职阶段就读的专业与我校招生专业直接相关,并取得与所考报的招生专业大类相关的职业资格技能等级证书。或获广东省中等职业学校技能大赛二、三等奖的毕业生(毕业两年内),可免考相关专业要求的“技能证书”。

对中职应往、届毕业生的专业级技能证书要求及对口专业要求如下:

(注:此表仅供参考,待我校招生章程制定并报省招生办公室审核通过后,以2018年自主招生章程为准)

四、“时间安排”抢先看

1、2018年3月15日前,招生宣传;

2、2018年2月25日至2月28日,未获取高考报名号的考生可在所就读的学校(原高考报名点)办理高考补报名手续,非高考报名点的可到户籍所在地市或县(市、区)招生考试机构办理,详情直接咨询所就读学校或当地招生考试机构;

3、2018年3月1日至3月15日,接受网上报名,考生须在规定时间内登录“广东省2018年高职自主招生网上报名系统” (网址http:// www.eesc.com.cn/gzks)填报志愿填报志愿及网上缴费,录入相关报名信息及按要求上传有关证明材料电子版等;

4、2018年3月20日前,学校材料审查,确定参加文化素质(文化基础)考试的考生名单;

5、2018年3月24日上午,学校组织文化素质(文化基础)考试,全省自主招生院校统一时间考试;

6、2018年3月29日前,公布进入职业技能考核考生名单;

7、2018年3月31日前,组织职业技能考核;

8、2018年4月5日前,我校对拟录取考生进行体检结果核查。考生必须根据有关要求参加广东省普通高考体检或到招生部门指定的负责高考体检的医院进行体检;

9、2018年4月6日前,拟录取考生名单在学校招生网站公示, 并报广东省招生办公室审核备案;

10、2018年4月10日前,学校根据广东省招生办公室的审核备案结果,办理正式录取手续;

11、2018年9月,与普通高考录取新生同步办理报到入学手续;

具体时间安排以公布为准,请考生随时关注我校的招生信息网以及官方微信平台。


五、“考生报名及志愿填报”抢先看

考生使用本人高考报名号及密码通过登录“广东省2018年高职院校自主招生网上报名系统”(网址http:// www.eesc.com.cn/gzks)进行全省统一报名,并阅读相关报考规定及要求,签订《诚信考试承诺书》。

考生须在规定时间内选择考核方式,填报志愿及网上缴费,录入相关报名信息及按要求上传有关证明材料电子版等。逾期不再办理报名及志愿填报手续。


六、“考核方式”抢先看

根据报考对象的不同,学校实行分类考试、综合评价、择优录取。

(一)普通高中考生考核方式:

采用“文化素质+职业技能” 的考核方式,并将综合素质评价结果作为重要的参考因素。其中,“文化素质”统一采用高中学业水平考试的语文、数学、英语三科成绩(以下简称“学考”,满分值为300分);职业技能考核(面试)主要对考生进行职业适应性测试,采用招生院校自主命题测试(简称“校测”,满分值为100分)方式,软件技术专业采用“网上职业适应性联合测试”(简称“网测”,满分值为100分)方式。

职业技能考核(面试)采取现场考核和答问的方式进行,主要考察学生自身专长方面的基本知识和基本素质、综合素质、思辨能力及临场应变能力。

(二)中等职业学校考生考核方式:

中职毕业生实行“文化基础(含综合文化知识和专业综合理论)+职业技能”的考核方式,文化基础知识和专业综合理论、职业技能考核的权重比例为4:3:3。中职考生入学测试总分满分值为500分,其中文化基础考试满分值为200分,专业综合理论考试满分值为150分,职业技能考核满分值为150分。

中职毕业生文化基础考试以考察学生的基础知识和专业综合理论为主,采取统一命题,统一阅卷评分的形式进行。中职考生综合文化考试的考试内容涵盖自然科学和人文科学基本知识、职业道德基本要求、人际交往基本常识、汉语言写作基本能力、专业综合理论等技能型人才必备的实用性知识要求。

职业技能考核采取现场考核方式进行,主要考察学生专业技能知识、职业素质、实操能力、思辨能力及临场应变能力。


七、“录取规则”抢先看

录取办法:我校根据报考考生的专业志愿及成绩情况划定各专业最低录取分数线。原则上,录取考生的文化素质或文化基础考核总成绩不得低于文化素质或文化基础考核满分值的40%;职业技能考核总成绩不得低于职业技能考核满分值的40%。

我校采用专业志愿优先原则根据考生总分从高分到低分依次录取,在录取最低分数线上录满计划为止,其中高中考生职业技能考核(面试)成绩低于60分者或中职考生职业技能考核成绩低于90分者、无体检结果或体检不合格者不能被录取。经学校招生领导小组审核后确定拟录取的考生名单,在我校招生网站公示,公示期3天。

报考我校自主招生并被录取的考生,可同时参加高考,参加本科院校录取,但不能参加高职高专层次的录取,也不得参加以普通高中学业水平成绩为录取依据等高职分类考试招生录取。填报本科院校志愿并被本科院校录取的考生,取消我校自主招生录取资格,不得转回我校,也不得参加其他高职高专层次的录取。报考我校自主招生未被录取的考生,不影响参加其他类型的招生考试录取。


八、“中职免试录取政策”抢先看

根据有关文件精神,获广东省教育厅组织的广东省中等职业学校技能大赛一等奖或获全国职业院校技能大赛组织委员会组织的全国职业院校技能大赛一、二、三等奖的中等职业学校毕业生,毕业两年内可报考我校与获奖项目相应或相近的自主招生专业,个人进行网上报名并填写免试申请表。学校根据考生的申报情况组织相关认定或测评,根据认定或测评结果确定是否给予免试。经我校考核公示、报省教育厅核实资格通过后,可免试录取相对口自主招生专业。获省赛二、三等奖的中等职业学校在校生,报考我校与获奖项目相应或相近自主招生专业,经省教育厅核实资格,可免考“技能证书”,但仍需参加文化基础知识考试和学校规定的测试,按正常的录取程序进行录取。


九、“现代学徒制”抢先看

我校2018年环境艺术设计、产品艺术设计、服装设计与工艺专业开展现代学徒制试点招生,实行招工招生同步的方式,根据招生专业需求招收普通高中/中职应往届毕业生。

现代学徒制是职业教育主动适应社会经济发展和产业转型升级的战略选择,是深化产教融合、校企合作,推进工学结合、知行合一的有效途径,是校企联合办学的一种形式。实施现代学徒制能促进校企的融合,实现校企一体化育人,为学校提升专业服务地方产业发展能力和提高职业院校的生源质量及人才培养质量的能力开辟了新路径;推动高职院校的内涵建设和教育教学改革,为企业缓解转型升级中技术技能人才匮乏的难题提供了新方法,特别是为企业解决岗位技术技能人才选、育、用、留问题找到了新出路;为学徒构建了一个开放性、个性化在岗学习与提升的平台,实现学历、能力与职位的多项提升,为个人的发展拓展更大的空间和赢得更多的机遇。

现代学徒制的核心是校企联合招生、联合培养,具有校企联合双元育人、交互训教、在岗培养、学徒双重身份、工学交替、岗位成才的特点。

现代学徒制实行校企合作自主招生、实施交互联合培养:

1、学校与合作企业联合招生,共同制定招生招工方案,并共同完成招生的命题、考试和录取工作。

2、校企双方根据专业特点和工作岗位的实际需要,共同研制人才培养方案,开发课程和教材,采用学校教师和企业师傅双导师教学,实行学徒工学交替的学习模式,培养适合企业需要和能实现个人发展的高质量技术技能型人才。

3、校企双方共同制订考核标准,采取“过程考核”和“结果考核”相结合的评价方式,对学徒进行共同管理和评价。学徒在岗带薪学习,经校企双方共同考核合格后,获全日制文凭。

合作企业共同命题、共同考核。报考现代学徒制试点专业的考生除应符合招收基本报考条件外,必须与培养企业签订劳动合同:

1、劳动合同须按照《中华人民共和国劳动合同法》相关规定进行签订并明确双方权责义务。年满18周岁的考生可在征询家长意见后个人签订;16周岁以上不满18周岁的考生应由本人和家长(或法定监护人)共同签订。

2、报考现代学徒制试点专业的考生与合作企业签订劳动合同后,即具备双重身份,既是学校的学生又是企业的员工。考生与合作企业双方须在录取前签订劳动合同,或在省招办录取审核通过后、考生注册入学前签订。劳动合同期限应涵盖整个高职录取就读阶段。

3、报考现代学徒制试点专业的考生经我校录取后,工作岗位按学校与企业共同设置的岗位进行培养,其工作待遇严格按照学生与企业签订劳动合同执行。

4、如违反合同要求和企业日常管理要求,取消录取资格和学籍。


十、“考试大纲”抢先看

目前我校考试大纲正在编写中,待正式启动报名前通过招生网站发布,敬请关注。考生可参考我校2017年招生章程、专业介绍、考试大纲等内容。


十一、“高考补报名”抢先看

补报名时间2018年2月25日-2月28日。高职院校自主招生的报名将于3月1日-15日进行,拟报考高职院校自主招生但未办理高考报名手续的考生,须在补报名期间(2月25-28日)办理高考报名手续,否则不得报考高职院校自主招生。

补报名流程:

①考生向所就读学校或市(县、区)招生办领取高考报名号和初始密码。

②网上预报名。凭该报名号和初始密码,考生登录广东省高考报名系统(http://www.ecogd.edu.cn/pgks),其中广州市考生登录广州市高考报名系统(http://gaokao.gzzk.cn),认真填写报名信息,采集相片,确认无误后点击“信息确认”。

③确认报名。到就读学校或市(县、区)招生办办理报名确认手续,采集指纹,签名确认报名信息。